您好,欢迎访问山东大禹水务建设集团有限公司官方网站!
全国服务热线:
0531-58256015
网站首页
联系我们
走进大禹
About Us
企业简介
企业资质
企业文化
员工风采
机构设置
党建专栏
CPC PUBLICITY
新闻中心
News
企业新闻
行业新闻
荣誉资质
Honor
公司荣誉
领导视察
工程展示
Project
工程展示
项目动态
承接项目
信息公开
information
联系我们
Contact Us
联系我们
在线留言
人力资源
联系我们
联系我们
在线留言
人力资源
信息公开
您的当前位置:
首页
>>
信息公开
>>
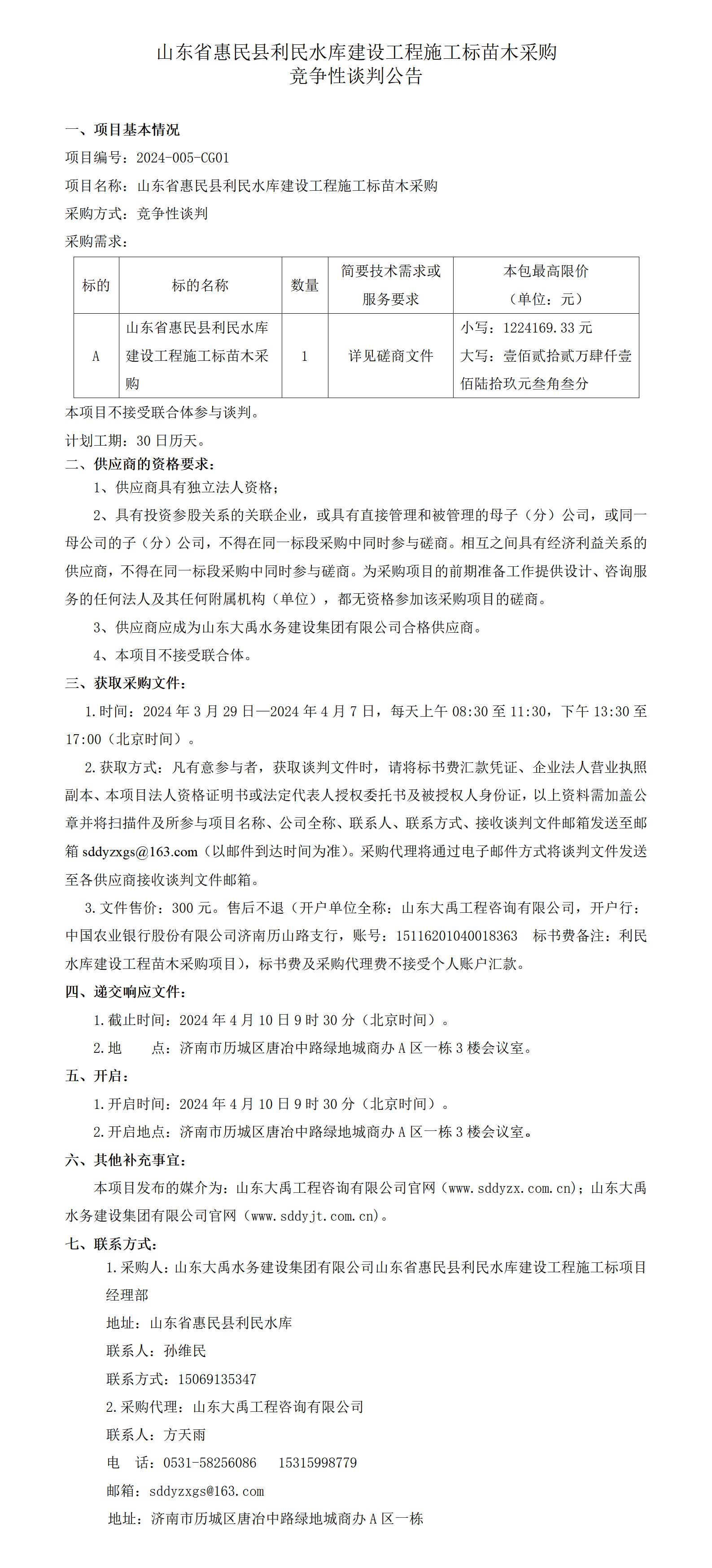
山东省惠民县利民水库建设工程施工标苗木采购竞争性谈判公告
发布时间: 2024-03-29 阅读次数: 2428 次
上一篇:
山东省惠民县利民水库建设工程施工标苗木采购竞争性谈判评审结果公示
下一篇:
山东大禹水务建设集团有限公司水库洪水预报研发平台采购竞争性谈判公告
走进大禹
企业简介
企业资质
企业文化
员工风采
机构设置
新闻中心
企业新闻
行业新闻
荣誉资质
公司荣誉
领导视察
工程展示
工程展示
项目动态
承接项目
联系我们
联系我们
在线留言
山东大禹水务建设集团有限公司
电话:0531-58256015
传真:0531-58256016
邮箱:sddybgs@163.com
地址:济南市历城区唐冶中路绿地汇商办A区一栋
扫一扫 关注我们
© 2026 山东大禹水务建设集团有限公司 版权所有
备案号:
鲁ICP备19047960号-1